Юлии
Юлии — знатный патрицианский род в Древнем Риме. Согласно легенде, произошёл от богини Венеры.
| Юлии лат. Iulii | |
|---|---|
| лат. gens Iulia | |
| Ветви рода | Цезари |
| Подданство |
|
| Гражданская деятельность | 11 консулов (в республиканскую эпоху), 2 диктатора |
| Военная деятельность | полководцы |
| Религиозная деятельность | 1 великий понтифик (в республиканскую эпоху) |
История рода
Род Юлиев вел свою родословную от Аскания, сына легендарного Троянского героя Энея, который, в свою очередь, был, согласно мифам, сыном дарданского царя Анхиса и богини Афродиты. Асканий, приняв имя Юл, основал в 1152 году до н. э. город Альба-Лонга, к юго-востоку от Капитолийского холма. С X века до н. э. город являлся столицей Латинского союза. В VII веке до н. э. был разрушен римским царём Туллом Гостилием. После разрушения Альба-Лонги семейство Юлиев переезжает в Рим.
Последним из прямой ветви по мужской линии был диктатор Гай Юлий Цезарь, усыновивший Октавиана, который через свою жену, Ливию Друзиллу, породнился с другим патрицианским родом — Клавдиями. Начиная с Октавиана и его пасынка Тиберия, род именуется династией Юлиев-Клавдиев. В настоящее время проследить род Юлиев по мужской линии можно до начала IV века до н. э.
Когномен
Прямая ветвь потомков Юла носила когномен Цезарь. Происхождению этого когномена есть несколько объяснений:
- Советский историк Рима А. И. Немировский предположил, что он происходит от Cisre — этрусского наименования города Цере (А. И. Немировский. «Этруски: от мифа — к истории». М. 1980).
- Плиний Старший считал, что он происходит от термина «кесарево сечение», то есть один из первых Цезарей родился в результате рассечения живота своей матери. (лат. caedo, -ere, caesus sum — разрезать, резать). Во многих языках данный термин пишется как: caesarian section. (Плиний Старший, «Естественная история», 7.7)
- «История Августов» дает три версии происхождения когномена («История Августов», Элий Спартиан, «Элий»).
- от слова caesai, которое на языке мавров обозначает «слон». То есть первый, получивший этот когномен, убил в битве слона.
- от латинского слова caesaries, которым могли описывать человека с большой головой или густыми волосами
- от словосочетания oculis caesiis, говорящего о том, что у первого цезаря примечательные серо-голубые глаза.
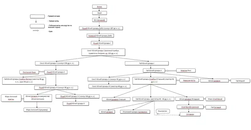
Древо рода

Представители дома Юлиев
- Анхис — дарданский царь, возлюбленный Афродиты (Венеры).
- Эней — дарданский принц, родственник Троянского царя Приама, герой Троянской войны.
- Юл (Асканий) — родоначальник, первый из Юлиев, сын Энея, общий предок Юлиев и братьев Ромула и Рема.
- Прокул Юлий — легендарный римский патриций, друг Ромула.
- Гай Юлий Юл — консул 489 года до н. э.
- Вописк Юлий Юл — второй консул 473 года до н. э.
- Луций Юлий Юл — консул 430 года до н. э., военный трибун 438 года до н. э.
- Гай Юлий Юл — консул 447, 435 и 434 годов до н. э.
- Гней Юлий Ментон — военный трибун 431 года до н. э.
- Секст Юлий Юл — военный трибун 424 года до н. э.
- Гай Юлий Юл — военный трибун 408 года до н. э.
- Луций Юлий Юл — военный трибун 403 года до н. э.
- Луций Юлий Юл — военный трибун 401 года до н. э.
- Луций Юлий Цезарь Либон — консул 267 года до н. э.
- Нумерий Юлий Цезарь — сын Луция Юлия Цезаря Либона, родился не позднее 300 года до н. э., более ничего неизвестно.
- Луций Юлий Цезарь I — сын Нумерия Юлия Цезаря, более ничего не известно.
- Секст Юлий Цезарь I — военный трибун во время Второй пунической войны под командованием Луция Эмилия Павла. Позже — наместник в Лигурии.
- Секст Юлий Цезарь II — посол Рима в Абдере (совр. Абдеры, Греция), консул в 156 года до н. э.
- Гай Юлий Цезарь I — сын Секста Юлия Цезаря I, более ничего неизвестно.
- Луций Юлий Цезарь II — сын Секста Юлия Цезаря II, более ничего не известно.
- Поппилия Лина — дочь Попилия Лина, жена Луция Юлия Цезаря II, ум. в декабре 110 года до н. э.
- Гай Юлий Цезарь II — претор, известно, что умер в Пизе, когда надевал сандалии (Плиний, Естественная история, 7.54)
- Марсия (Марция) Рекс — дочь патриция Квинта Марция Рекса, консула 118 года до н. э., жена Гая Юлия Цезаря II
- Гай Юлий Цезарь Страбон Вописк (ок. 130 до н. э. — 87 до н. э.) — в 96 году до н. э. — квестор, в 90 году до н. э. — эдил. Поддерживал Суллу. Убит в 87 году до н. э. сторонниками Мария во время уличных беспорядков в Риме в ходе гражданской войны между Суллой и Марием. Написал три трагедии в греческом стиле. Был уважаем за чувство юмора и ораторское искусство.
- Секст Юлий Цезарь III — претор 94 года до н. э., консул 91 года до н. э., сторонник Мария, военачальник, во время союзнической войны 90—89 годов до н. э. проиграл Гаю Папию Мутилу одно из сражений. Умер в 90 или 89 году до н. э. при осаде Аскула.
- Гай Юлий Цезарь Страбон (Гай Юлий Цезарь Старший); ок. 135 до н. э. — 84 до н. э.) — квестор 99 или 98 года до н. э., претор 92 года до н. э., сторонник Мария, который женился на его сестре. Был пропретором в Азии, где разбогател. Умер в Риме, согласно легенде, так же как и его отец, в то время, когда, наклонившись, надевал сандалии.
- Аврелия Котта (120 до н. э. — 54 до н. э.) — дочь патриция Луция Аврелия Котты и Рутилии Лупы. Уважаемая римская матрона, мать троих детей от Гая Юлия Цезаря Страбона, в том числе и Юлия Цезаря.
- Юлия Цезарис (ок. 130 до н. э. — 69 до н. э.) — сестра Гая Юлия Цезаря Страбона, жена Гая Мария. Иногда упоминается как Юлия Ма́рия. Родила Марию единственного ребёнка — Гая Мария Младшего. Была настолько уважаема за свою скромность и целомудрие, что Сулла, уничтожив самого Мария и всех его союзников, не тронул её.
- Гай Марий (157 до н. э. — 13 января 86 до н. э.) — политический деятель, военачальник. Избирался консулом семь раз. Провел армейскую реформу. Происходил из старинного плебейского рода, принадлежащего ко всадническому сословию. Его противостояние с Суллой переросло в гражданскую войну.
- Луций Юлий Цезарь III (ок. 135 до н. э. — 87 до н. э.) — претор 94 до н. э., в чине пропретора правил Македонией, консул 90 года до н. э. во время его консульства была выиграна союзническая война.
- Секст Юлий Цезарь IV — квестор 48 года до н. э., легат одного из сирийских легионов, близкий друг Юлия Цезаря.
- Луций Юлий Цезарь IV (ум. не ранее 43 до н. э.) — консул 64 года до н. э., легат одного из галльских легионов в 52 года до н. э., верховный понтифик (в конце 50-х годов), сторонник Юлия Цезаря.
- Юлия Антония (104 до н. э. — 40 до н. э.) — жена Марка Антония Кретика, мать Марка Антония. Согласно Плутарху — «одна из благороднейших и замечательных женщин её эпохи».
- Марк Антоний Кретик — претор 74 до н. э., отец Марка Антония. Проявил себя как жадный и неумеренный грабитель вверенного ему под защиту Крита.
- Марк Антоний (14 января 83 до н. э. — 1 августа 30 до н. э.) — сторонник Юлий Цезаря, триумвир, один из самых заметных политиков и военачальников I века до н. э.
- Луций Юлий Цезарь V — сторонник Помпея, проквестор в Африке в 46 года до н. э. Погиб сразу после битвы при Тапсе.
- Гай Юлий Цезарь (100 до н. э. — 15 марта 44 до н. э.) — выдающийся политический деятель и военачальник, неоднократный консул, диктатор, основоположник Римской империи.
- Юлия Цезарис Старшая — сестра Юлия Цезаря, вышла замуж за представителя древнего патрицианского рода Луция Пинария.
- Юлия Цезарис Младшая (101 до н. э. — 51 до н. э.) — сестра Юлия Цезаря, вышла замуж за Марка Атия Бальба, бабка Октавиана, который на её похоронах получил первый ораторский опыт.
- Марк Атий Бальб (105 до н. э. — 51 до н. э.) — римский патриций, двоюродный брат Помпея Великого по материнской линии. Претор во время одного из консульств Цезаря.
- Атия Бальба Цезония (85 до н. э. — 43 до н. э.) — римская матрона, жена Гая Октавия, мать Октавиана, императора Августа.
- Гай Октавий (ум. в 59 до н. э.) — представитель богатой плебейской фамилии всаднического сословия, которая при нём перешла в сословие сенаторское. В чине претора был правителем Македонии. Подавлял восстание Спартака. Отец Октавиана.
- Юлия Цезарис (83 или 82 до н. э. — 54 до н. э.) — единственная законная дочь Юлия Цезаря, рождённая в браке с Корнелией Циниллой. Была замужем за Помпеем Великим. Умерла во время родов.
- Птолемей XV Цезарион (23 июня 47 до н. э. — август 30 до н. э.; полное имя — Птолемей XV Филопатр Филометр Цезарь) — сын Цезаря и Клеопатры, признанный им. Последний царь Эллинистического Египта (совместно с матерью). Убит солдатами Октавиана после захвата Египта в 30 году до н. э.
- Октавиан (23 сентября 63 до н. э. — 19 августа 14) — римский политический деятель, основатель принципата (с именем Imperator Caesar Augustus, с 16 января 27 года до н. э.), Великий понтифик с 12 года до н. э., Отец отечества со 2 года до н. э., ежегодный консул с 31 года до н. э., цензор 29 года до н. э., внучатый племянник Цезаря, усыновлённый им в завещании.
Литература
- Юлии // Энциклопедический словарь Брокгауза и Ефрона : в 86 т. (82 т. и 4 доп.). — СПб., 1890—1907.
- Iulii // Реальный словарь классических древностей / авт.-сост. Ф. Любкер ; Под редакцией членов Общества классической филологии и педагогики Ф. Гельбке, Л. Георгиевского, Ф. Зелинского, В. Канского, М. Куторги и П. Никитина. — СПб., 1885.
- Тит Ливий, «История от основания города»
- Вергилий, «Энеида»
- Марк Терренций Варрон, «Человеческие и божественные древности»
- Плиний Старший, «Естественная история»
- А. И. Немировский. «Этруски: от мифа — к истории»
- Элий Спартиан, «История Августов», «Элий»
- Цицерон, «De Oratore»
См. также
Ссылки
- Юлии на частном сайте INFO-GENEALOG.